公募基金规模创新高,2024年增长近19%

财联社9月28日讯 2025年是资管新规发布后的第七年。今年以来,国内外资管机构面临关税战下的全球新变局,政策波动和不确定性加大,风云变幻的全球经济为资产管理行业带来前所未有的机遇与挑战。
财联社是由上海报业集团主管主办,国内领先的资本市场媒体和金融信息服务机构,长期关注资产管理业发展。在成功举办前两届资管年会的基础上,今年9月将继续于上海举办“2025上海全球金融资管年会”,汇聚监管、机构和学界精英,共同研讨资产管理行业热点话题。
此外,财联社特联合兴业研究,组成课题组,推出《2025中国资产管理行业观察报告》,即日起将陆续节选部分内容刊载。
本文为第四篇,课题组对2024年公募基金发展情况进行了回顾,研究公募基金行业趋势,展望公募基金行业未来发展。
(一)规模变动
截至2024年末,全市场共有公募基金12367只,较2023年末增长7.28%,基金总净值为32.83万亿元,较2023年末增长18.93%,数量和总净值均创历史新高。

分产品数量来看,截至2024年末,全市场共有封闭式基金1341只,较2023年末下降0.96%;开放式基金11026只,较2023年末增长8.37%。开放式基金中,股票基金、混合基金、货币市场基金、债券基金、QDII分别有2645只、5103只、2598只、371只、309只,分别占基金总只数的21.39%、41.26%、21.01%、3.00%、2.50%。其中,股票基金只数增长最快,较2023年末增长了16.31%,带动其数量在全部基金数量中的占比提升了1.66个百分点。

分产品规模来看,截至2024年末,全市场共有封闭式基金3.80万亿元,较2023年下降0.11%;开放式基金29.03万亿元,较2023年末增长21.98%。开放式基金中,股票基金、混合基金、货币基金、债券基金、QDII基金的净值总规模分别为4.45万亿元、3.51万亿元、6.84万亿元、13.61万亿元、0.61万亿元,分别占公募基金总净值的13.57%、10.69%、20.85%、41.46%、1.86%。其中,受益于2024年“924”政策对于资本市场回暖的作用,股票基金净值增长最快,较2023年末显著增长了57.11%,带动其净值在全部基金总净值中的占比提升了3.30个百分点。

(二)品种结构
2024年,从份额来看,股票型基金中被动指数型基金占比进一步提升,公募基金持续了被动化的趋势。按照投资范围划分,股票基金可以细分成三类:普通股票型、被动指数型、增强指数型。2024年末,三类股票基金份额分别为3805亿份、28281亿份、1662亿份,同比增速分别为-14.91%、38.50%、0.72%,在股票基金总份额中的占比分别为11.27%、83.80%、4.92%。其中,被动指数型基金在股票基金总份额中的占比较2023年末提升6.85百分点,而普通股票型基金、增强指数型基金的占比均有所下降。

2024年,混合型基金中不同产品的份额均出现了下滑。混合型基金可以细分成四类:偏股混合型、平衡混合型、偏债混合型、灵活配置型。2024年末,上述四类基金份额分别为20199亿份、228亿份、2232亿份、6090亿份,同比增速分别为-12.80%、-17.99%、-34.62%、-20.42%,在混合型基金总份额中的占比分别为70.26%、0.79%、7.76%、21.18%。

2024年,债券型基金中被动指数型债券基金占比有所提升。债券型基金主要包括中长期纯债型基金、短期纯债型基金、混合债券型一级基金、混合债券型二级基金、被动指数型债券基金,2024年末,上述各类基金的份额分别为61314亿份、10394亿份、6325亿份、5613亿份、10692亿份,同比增速分别为13.54%、10.84%、5.16%、-22.68%、59.71%,在债券基金总份额中的占比分别为64.76%、10.98%、6.68%、5.93%、11.29%。其中,被动指数型债券基金在债券基金总份额中的占比较2023年末提升了3.29个百分点。

2024年,被动指数型基金份额首次超过偏股混合型基金,成为含权类基金中市场份额最大的产品。截至2024年末,基金产品份额数量排名靠前的分别为货币市场型基金、中长期纯债型基金、被动指数型基金、偏股混合型基金、被动指数型债券基金、短期纯债型基金,上述6类基金份额在全部公募基金份额中的占比分别为45.16%、20.35%、9.39%、6.70%、3.55%、3.45%。含权类基金产品中 ,被动指数型基金市场份额首次超过偏股混合型基金,在全部公募基金份额中的占比较偏股混合型基金高出2.68个百分点,成为含权类基金中市场份额最大的产品。

(三)投资收益
2021-2024年,债券基金收益表现相对最好,而含权类基金收益表现则普遍有所欠佳。2021年至2024年,按基金年化收益率从高到低排序,依次为债券基金(3.33%)、QDII基金(2.02%)、货币基金(1.95%)、股票基金(-3.66%)、混合基金(-3.87%)。若聚焦2024年,债券基金、货币基金、股票基金和混合基金的年化收益率分别为5.86%、1.77%、-1.15%和5.27%,即使有“924”政策的支持,股票基金的收益率仍未在2024年全年实现正收益。不过,若从2025年的数据来看,股票基金的收益已较此前有了相对显著的提升。

分产品来看,债券基金中,被动指数型债券基金收益最高,而含权类资产对债券基金收益有所拖累。2021-2024年,按年化收益率从高到底排序,依次为被动指数型债券基金(3.81%)、混合债券型一级基金(3.78%)、中长期纯债型基金(3.74%)、短期纯债型基金(3.02%)、混合债券型二级基金(2.00%)、偏债混合型基金(1.52%)。

股票基金中,不同产品收益率均有所欠佳。2021-2024年,股票型基金年化收益率排序为平衡混合型基金(-2.40%)、指数增强基金(-2.45%)、灵活配置型基金(-3.05%)、股票指数基金(-3.06%)、普通股票基金(-5.39%)、偏股混合型基金(-6.81%)。

(四)公募基金行业趋势及展望
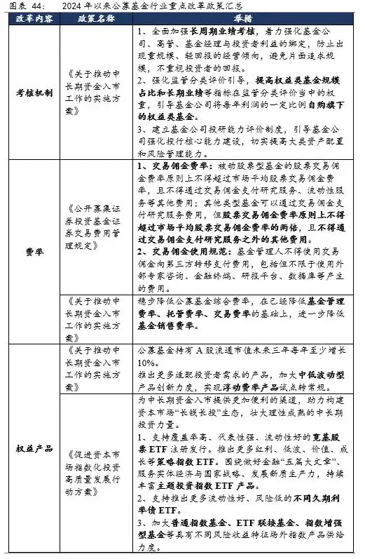
2024年以来,监管部门从多方面出台政策优化公募基金发展生态、扩大公募基金资金来源,有望从长远更好推动公募基金行业良性发展。
第一,进一步优化公募基金发展生态有望。2024年3月15日,证监会发布《关于加强证券公司和公募基金监管加快建设一流投资银行和投资机构的意见(试行)》(以下简称“《意见》”),围绕强化监管、防控风险、加快推进建设一流投资银行和投资机构,规划了证券基金投资经营机构未来5—10年的发展路线。
在明确上述改革方向的基础上,证监会还会同其他部门,先后制定了《公开募集证券投资基金证券交易费用管理规定》(证监会公告〔2024〕3号,2024年4月19日)、《关于推动中长期资金入市的指导意见》(中央金融办、证监会,2024年9月26日)、《香港互认基金管理规定》(证监会公告〔2024〕17号,2024年12月20日)、《关于推动中长期资金入市工作的实施方案》(中央金融办、证监会等6部门,2025年1月22日,以下简称“《方案》”)、《促进资本市场指数化投资高质量发展行动方案》(2025年1月26日)等多项政策,从费率改革、推动权益产品发展、强化公司治理、优化行业生态等方面进一步细化了推动证券基金行业实现高质量发展的改革举措。


综合来看,未来5至10年,面向公募证券投资基金行业的主要改革措施包括:一是规范交易行为,强化逆周期布局,提高投资行为稳定性。二是强化产品创新,持续加强优质指数供给,不断丰富指数产品体系,加快优化指数化投资生态,推动资本市场指数与指数化投资高质量发展。三是提高专业能力,加强基金公司投研体系建设,完善考核机制,强化基金公司、高管、基金经理与投资者的利益一致性。四是降低综合费率,降低基金管理费率、托管费率、交易费率、销售费率。
第二,含权类公募基金产品将进一步丰富。2024年4月12日,国务院在印发的《关于加强监管防范风险推动资本市场高质量发展的若干意见》(国发〔2024〕10号)中指出:“大力发展权益类公募基金,大幅提升权益类基金占比。建立交易型开放式指数基金(ETF)快速审批通道,推动指数化投资发展。”在此背景下,伴随着国债收益率快速下降、固收类产品收益率快速趋紧零利率,含权类基金有望成为公募基金行业重点发力方向。
从近年来公募基金产品的发行情况来看,含权类公募基金产品数量占比亦在持续提升。2020年以来,含权类公募基金产品(包括股票基金和混合基金)数量在全部基金数量中的占比持续提升。截至2024年末,全市场共有含权类公募基金产品7748只,在全部基金数量中的占比为62.65%,较2019年末累计提升了5.68个百分点。

不过,从资产总规模来看,我国含权类公募基金产品仍有较大发展空间。截至2024年末,我国权益基金(股票型基金+偏股混合型基金)总规模为6.09万亿元,在非货币类公募基金中占比为32.58%,持有A股流通市值的比重为6.54%,两项比值与美国公募基金的发展现状(美国权益基金规模占比和持股占比分别为71%、33%)均存在较明显的差距,有较大提升空间。2025年1月23日,证监会主席吴清在国新办举行的《介绍大力推动中长期资金入市 促进资本市场高质量发展有关情况》新闻发布会上提到,公募基金持有A股流通市值未来三年每年至少增长10%。截至2024年末,公募基金持有A股流通市值总规模为5.89万亿元,按照每年增长10%计算,到2028年累计增量规模可以达到1.95万亿元。
第三,中长期资金入市有望进一步推高公募基金资产规模。《方案》从多方面鼓励保险资金、养老金等中长期资金进入权益市场,亦有望带动公募基金行业规模持续上升。
一是保险资金。《方案》明确,在现有基础上,引导大型国有保险公司增加A股(或含权益类基金)投资规模和实际比例,并抓紧推动第二批保险资金长期股票投资试点落地,后续逐步扩大参与机构范围与资金规模。根据证监会主席吴清介绍,力争大型国有保险公司从2025年起每年新增保费的30%用于投资A股,为此每年将至少为A股新增几千亿的长期资金 。
二是基本养老金。《方案》指出:“稳步提升全国社会保障基金股票类资产投资比例,推动有条件地区进一步扩大基本养老保险基金委托投资规模。”根据人社部发布的《2024年度人力资源和社会保障事业发展统计公报》 ,截至2024年末,我国基本养老保险基金累计结余8.72万亿元,其中委托由社保基金会管理的资产规模为2.34万亿元,在全国基本养老保险基金累计结余中的占比为26.83%。剩余基本养老保险基金部分由各省市自主管理,但受投资能力限制,由各省市自主管理的基本养老保险基金绝大多以银行定期存款和国债为主要投资对象。据测算,目前社保基金中权益资产占比约为40%,基本养老保险基金中权益资产占比可能偏低。若假设基本养老保险基金中权益资产投资占比达到30%左右,在此背景下,基本养老保险基金委托规模占比每提升1个百分点,有望为权益市场带来约200亿元的增量资金。
三是企业年金。《方案》指出:“支持具备条件的用人单位探索放开企业年金个人投资选择。”从美国经验来看,在401(k)等养老金第二支柱投资中,赋予了职工可以在规定“产品篮子”内自主选择投资产品的权利。而从其历史情况来看,居民在掌握了投资自主权后,会更偏好投资于风险相对较高的权益类资产,权益资产规模占比为71%,其中约67%是通过投资权益基金(含混合型基金)实现,直接投资个股的占比仅为4% 。在此背景下,截至2024年末,我国企业年金积累资金总规模为35164.38亿元,若居民自主选择企业年金的投资方式,企业年金自主投资规模每提升1个百分点,有望为权益基金带来约150亿元的增量资金 。

第四,被动型基金和指数基金的比例或将继续上升。从境外此前的趋势来看,由于市场的有效性逐步提升,主动基金能够获取的超额收益也逐步降低。在此环境之下,被动型基金和指数基金的占比逐步提升。从我国的情况来看,近年来由于部分主动基金风格漂移、收益有限,因此居民对于被动型基金和指数基金的投资占比亦逐步提升。未来,随着投资者投资偏好的转变,被动型基金和指数基金的占比或还将继续提升。
(财联社&兴业研究联合课题组)