农旅融合怎么搞?7大要素+实战案例,2025海南研修班教你盈利
推荐:2025年1月5-7日海南农旅融合“创新盈利”研修班暨农场主理人训练营(详情在文章结尾查看)

农业旅游作为农业和旅游业的结合物,是利用农业景观和农村空间吸引游客游览消费的一种新型农业经营形态,是依托现代农业发展和新农村建设两大载体,通过整合优势产业资源、优化空间布局、拓展农业旅游功能、创优品牌形象全面提升农业旅游产业。农旅融合不是简单地给二者做加法,而是要通过加快农业结构调整,推动农业从生产走向生态、生活功能的拓展,促进农业产业链延伸,建立现代农业和乡村旅游业的产业体系。
一、农旅融合的七个要素
01 特色农产品:依托农产品的多种原料生产方式及特色,包括原产地、品种、生态环境和特种品种等,是产业融合的重要基础。
02 精深加工:以多元化的加工技艺为核心,包括特殊加工工艺、加工材质、文化传承、工匠精神等,形成非物质文化遗产、特色技术、特色加工等有文化内涵及工艺在内的加工产品。
03 文化创意方式:结合时尚、文化、消费产品的创造方式,提高产品的文化属性,从产品的包装、效果、体验和艺术价值等方面,塑造产品文化品牌。
04 品牌营销:通过企业、电商、品牌营销和网络营销的方式,推广产品品质和体验,实现品牌化营销,塑造其品牌影响力。
05 推广销售方式:利用多种推广和销售手段,实现规模化销售、合作社销售、大型企业带动以及企业加盟的销售方式,促进品牌化营销。
06 体验化消费方式:通过旅游引导,使游客实现多种方式的体验化,包括生活、参与生产、创造和产品消费的体验化,实现体验化的销售和消费。

二、农旅融合发展模式
田园农业旅游模式
即以农村田园景观、农业生产活动和特色农产品为旅游吸引物,开发农业游、林果游、花卉游、渔业游、牧业游等不同特色的主题旅游活动,满足游客体验农业、回归自然的心理需求。
田园农业旅游主要包括田园农业游、园林观光游、农业科技游、务农体验游几种模式。


民俗风情旅游模式
即以农村风土人情、民俗文化为旅游吸引物,充分突出农耕文化、乡土文化和民俗文化特色,开发农耕展示、民间技艺、时令民俗、节庆活动、民间歌舞等旅游活动,增加乡村旅游的文化内涵。


最典型的就是傣族的泼水节,泼水节不仅仅只有泼水,还包括了很多其他的内容,比如文艺表演、丢包等活动,“丢包”是傣族未婚青年的专场游戏,“包”是象征爱情的信物,丢包丢到一定程度就可以悄悄交流感情了。赶摆也是泼水节的主要项目之一,赶摆场一般设在江河岸边平阔之处或田坝中央,场边置高升架,有专门用来燃火花和放火飞灯的场地。
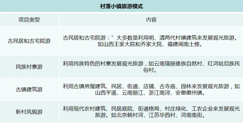
村落小镇旅游模式
以古村镇宅院建筑和新农村格局为旅游吸引物,开发观光旅游。


比如位于安徽合肥巢湖经济开发区的三瓜公社,按照“一村一品”和“一户一特”的思路进行产业规划,重点打造了南瓜农特电商村、冬瓜民俗文化村、西瓜民宿美食村和印象半汤度假村,开发茶、泉、农特、文化四大系列一千余种半汤优质农特产品,建设各类产品基地,通过各类专业合作社促进农特产品产业化发展,让村民足不出户把产品卖向全国,形成了以农特产品种养、生产加工、电商物流、餐饮住宿、休闲旅游为主,三产融合发展的“三瓜公社”新模式。
休闲度假旅游模式
依托自然优美的乡野风景、舒适怡人的清新气候、独特的地热温泉、环保生态的绿色空间,结合周围的田园景观和民俗文化,兴建一些休闲、娱乐设施,为游客提供休憩、度假、娱乐、餐饮、健身等服务。


比如位于湛江市东海岸的破头区龙头莫村的湛江炭疗理休闲山庄,分炭乐区、旅业区、旅游餐饮区、炭烧烤区、垂钓区和炭文化展示区6个功能区。炭疗理休闲山庄主要是以高温度烧炭过程炭窑余留的远红外线、负离子、纯氧热能对人体有益的物理作用,刺激皮肤出汗,促进人体和细胞新陈代谢。
科普教育旅游模式
利用航天农业科普教育基地、农业观光园、农业科技生态园、农业产品展览馆、农业博览园或博物馆,为游客提供了解农业历史、学习农业技术、增长农业知识的旅游活动。


比如英国EDEN伊甸园,植物展示+科研教育+特色活动,通过环境再生,建造一个与世隔绝的人间"伊甸园"。
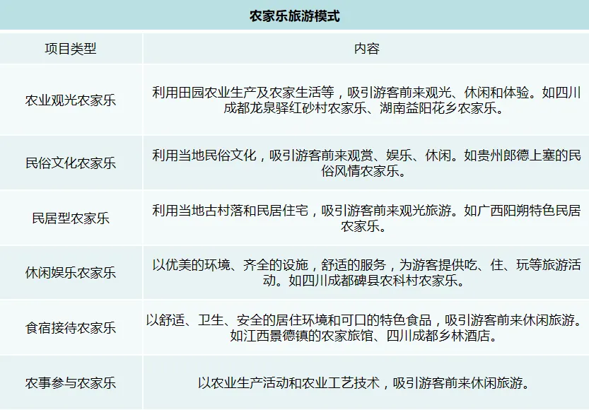
农家乐旅游模式
即指农民利用自家庭院、自己生产的农产品及周围的田园风光、自然景点,以低廉的价格吸引游客前来吃、住、玩、游、娱、购等旅游活动。


回归自然旅游模式
利用农村优美的自然景观、奇异的山水、绿色森林、静荡的湖水、发展观山、赏景、登山、森林浴、滑雪、滑水等旅游活动,让游客感悟大自然、亲近大自然、回归大自然。


目前国家政策重点支持的“农文旅”融合发展模式有很多种,主要模式有:
①全国乡村旅游重点村:全国乡村旅游重点村镇(简称重点村镇)建设写入《乡村振兴促进法》和《“十四五”旅游业发展规划》的重点任务。2019年以来,文化和旅游部会同国家发展改革委开展全国乡村旅游重点村镇名录建设工作,先后推出四批共1399个全国乡村旅游重点村和198个全国乡村旅游重点镇(乡),共计1597个全国乡村旅游重点村镇。通过示范引领,越来越多乡村通过发展旅游走上致富路、打开振兴门。
②乡村振兴示范村:是在乡村振兴战略的指导下建立起来的示范村,能够展示乡村振兴的具体实践和成功经验,还能够为其他乡村提供学习和借鉴的对象。乡村振兴示范村的认定标准和原则主要是:自然资源、历史文化、交通便利、基础设施、环境卫生、经济发展等指标。
③乡村旅游集聚区:乡村旅游集聚区建设是“十四五”时期的一项重要工作。国务院印发的《“十四五”旅游业发展规划的通知》和中办、国办印发的《“十四五”文化发展规划》均提出要“培育一批乡村旅游集聚区”。
④国际乡村旅游目的地:随着乡村旅游的兴盛,也出现了一些品牌的乡村旅游景区、景点。早在2017年8月,原国家旅游局曾对外发布了首批“中国优秀国际乡村旅游目的地”名单,全国共有10个目的地入选,旨在提升乡村旅游在国际上的认知度和服务水平。评选活动从乡村旅游产品稀缺性、国际知名度、基础设施和服务、科学管理水平以及国际化营销网络等5个方面遴选认定。2018年文化和旅游部组建后,此项认定评选工作一度中断。
⑤美丽休闲乡村:是指在一定区域内,具有独特的自然和文化资源,能够满足游客多样化休闲需求,同时具备良好的基础设施和生活环境的乡村。通常具有:生态环境优、文化传承丰富、经济发展活跃、公共服务完善等特点。
⑥美丽宜居村庄:是指在全面推进乡村振兴的过程中,结合田园美、村庄美和生活美的特点,形成的具有特色的宜居宜业村落。这些村庄的核心在于宜居宜业,而其特征则体现在美丽、特色和绿色这三个方面。
⑦一村一品示范村镇:是指在一定区域内,特别是行政村范围内,依据当地资源条件和市场需求,选择和发展一种或多种特色农产品或相关产业的经济实体。只要考核指标:主导产业突出、实现绿色发展、联农带农效果好、组织化程度高。
三、农旅融合十大案例
01
01
燕山药花谷|乡村振兴+中草药
燕山药花谷位于中国知名道地药材集聚区滦平县,以京津冀中草药大会为契机,整合30个沟域村庄,打造燕山药花谷产业集群示范片区。定位为京津冀规模特大的中药材产业园区、中国北方中药材主题休闲观光旅游区、京津翼中药材产业公园、农旅融合型特色产业集群。
空间布局上,构建因地制宜的农旅结合空间结构,在产业融合上,以农旅融合、景田一体的“旅游+中药材”相结合的方式,形成乡村观光休闲度假养生旅游综合体。药花特色产业集群带动了沟域几十个村脱贫致富,盘活了沟域经济、旅游经济,京津冀中草药大会的举办又为项目注入了品牌IP背书。燕山药花谷是中国大量深山沟域乡村振兴的可参照路径模式。


02
葡堤原乡 | 乡村振兴+葡萄产业
项目位于安徽省宿州市萧县白土镇张村,规划前的张村是个出了名的贫困村,曾经村里的党总支书记评价它“山穷水尽”。规划后的张村摇身一变,成为拥有省级葡萄示范基地、现代农业示范园、研学旅行实践教育基地和休闲度假区的省级和美乡村精品示范村。通过对项目地资源的综合分析,确定了产村一体型发展模式。依托萧县葡萄品牌、张村现有葡萄、草莓等特色产业、生态河堤等乡村旅游资源,抓住历史机遇,通过葡萄科技示范、鲜储物流、亲子研学、林果采摘、生态观光、文化体验、露营拓展、特色美食、配套服务等主要功能盘活场地,合理安排开发时序,重点发展精品葡萄种植产业及乡村休闲产业为代表的农旅融合综合体项目。全面致力于乡村五大振兴,实现产业引领、绿色发展的乡村全面振兴示范样板。



03
中国蓝莓小镇 | 乡村振兴+蓝莓产业
项目位于山东省青岛市藏马山度假区,在藏马山成功地植入了蓝莓、香草、茶、有机疏菜等创意农业,不仅带动了度假地产的环境体系开发,同时提供了大量就业机会,促进了民俗旅游的迅猛发展,逐步形成了当地特色农业观光旅游带,走出了一条多产业综合协调发展多端盈利模式引领的发展之路。
依托蓝莓种植与加工,拓展蓝莓采摘与蓝莓旅游所带来的文化旅游内容为蓝莓小镇发展的根本,将藏马山旅游资源与蓝莓文化结合,独立策划打造蓝莓小镇标签,通过以产业为导向,以农民增收、农业增效为目标,以产业化为主攻方向,加速拓宽销售渠道,提高市场知名度,落实把农业生产做为促进农业增效、带动农民增收的重要途径,真正实现了优化种植布局,推进规模化种植、产业化经营,不断助力蓝莓小镇振兴工作迈上新台阶,走上振兴“快车道”。



04
横港赛湖 | 乡村振兴+主粮农场
横港美丽集镇建设以打造“生态文明的绿色粮油小镇”为目标,围绕“五美”建设,通过对集镇“皿”字形核心地段进行改造提升,实现镇区功能与品质大变样大提升,增强集镇承载力和吸附力。横港镇美丽集镇建设主要包括基础设施提升、服务功能提升、街区风貌提升、镇东门户提升等四大类17个项目。
通过高标准农田发展油菜花、水稻等一产种植,并大力发展二产加工业,推出生态菜籽油、茶油、茶叶、有机大米、水果等,形成远近闻名的粮油小镇,通过特色产业带动,对横港进行美丽集镇提升改造,基础配套设施、居民休闲广场、老房子改造等内容打造江西美丽集镇示范。


05
查干湖乡村 | 乡村振兴+特色渔业
查干湖渔产资源丰富,被誉为“中国北方最后的渔猎部落”。每年12月末至春节前,这里的渔民都会举办盛大的冬捕活动。早在辽金时期,查干湖冬捕就享有盛名。祭湖、醒网、凿冰、撒网,数万斤鲜鱼脱冰而出,极富民族特色。
深入面对项目地资源现状、发展现状、市场需求,破解查干湖龙头引领下发展过程中面临的战略定位、主导产业、发展模式、产品设计打造、营销运营管理五大方面的问题。坚持不懈抓好生态环境保护,在此基础上有序发展渔业及文旅事业,把查干湖这块金字招牌擦得更亮。



06
草莓公社 | 乡村振兴+草莓产业
项目位于承德市隆化县七家镇西道村,位于京承出游黄金游线上。草莓公社靠近茅荆坝国家森林公园、位于热河皇家温泉度假区内,农业为主要支撑,村民靠采摘为生。自家建的农家院零散分散,管理水准仅限于一间房、一个院、一顿饭的传统农家乐经营模式。
通过整合四季草莓、森林温泉、田园风光、特色餐饮、民俗展演等优势资源,实行“公司+基地+农户”经营方式,集中发展休闲农业、创意农业、草莓香草等特色产业,实现“美丽乡村+扶贫攻坚+乡村旅游+产业发展+农村特色文化开发+农村电商+沟域经济+城乡统筹”八合一融合发展,形成河北美丽乡村建设典范。打造以“草莓采摘、温泉沐浴、民宿体验”为主题的全新农旅融合品牌——草莓公社,不断实践中探索出了一条农村环境改善、产业多元发展、农民持续增收的新路径,成为环北京贫困山区以产业融合发展助推转型升级、绿色崛起的一次有益尝试。


07
中国蘑菇小镇 | 乡村振兴+蘑菇产业
蘑菇小镇位于黔西南州西南部,地处黔、桂、滇三省区结合部,是贵州南下出海、西进云南的重要交通枢纽和商品物资流通聚散重地。小镇虽小,但蘑菇产业却不小。以蘑菇产业为发展核心,通过促进一二三产业深度融合发展,协助当地把食用菌培育成脱贫攻坚的可持续发展产业和易地搬迁扶贫户的就业主渠道,真正实现了助力蘑菇小镇创建“风光风物风情、绿色特色景色、生产生活生态、宜业宜居宜游”的特色小镇,打造三产耦合的产业体系、横跨三个产业的食用菌产业化脱贫示范模板!

08
花乡果巷 | 乡村振兴+板栗林果产业
项目地位于河北省迁西县,地处唐山市北部,燕山南麓,长城脚下,滦水之滨。迁西县历史文化悠久、资源禀赋优良、产业特色鲜明,京东板栗驰名中外、燕山安梨颇具影响。又因地处迁西、迁安、滦县、丰润四县交界处,区位和交通优势明显。
以河北省迁西县花乡果巷项目“山水田园,花乡果巷,诗画乡居”为定位,以特色水杂果产业为基础、以油用牡丹、猕猴桃、小杂粮产业为特色、以生态为依托、以旅游为引擎、以文化为支撑、以富民为根本、以创新为理念、以市场为导向的特色鲜明、宜居宜业、惠及各方的国家级田园综合体。该项目如今已成为中国田园综合体燕赵样板的典范之作。

09
中国牡丹小镇 | 乡村振兴+牡丹产业
中国牡丹小镇位于河北省邢台市柏乡县,规划范围为14平方公里,涉及6个村庄。项目定位为“大汉牡丹王,国色柏乡韵”,中国最古老的牡丹观赏地、中国汉牡丹文化体验第一高地,项目规划打造成集特色小镇、特色农业产业、宜居村庄发展为一体的城乡统筹样板、国家级特色小镇。
以空间贯通、产镇一体、文旅融合、景田并举为发展战略,以汉牡丹文化、牡丹产业链为主线,以油用牡丹种植和休闲农业为基础,以牡丹综合开发服务平台为支撑,集商贸、旅游、文化等服务功能于一体。空间上规划设计综合入口服务区、牡丹博览园区、创意农业区、油用牡丹种植区、生产加工区、文化艺术体验区、民俗体验区、居民新区八大功能区。

10
葵花小镇 | 乡村振兴+葵花产业
隆兴昌镇位于内蒙古自治区西部巴彦淖尔市五原县,依托联星村特羊牧业、荣誉村锄禾田园综合体、王善村万亩现代农业产业园、农业高新技术产业园区、三产融合示范园、宏伟村葵花小镇、农博苑、隆兴湖和葵花公园,打造隆兴昌产业集镇。
规划通过主导产业“立”镇,实现农业产业景观化、农业产品品牌化、农业市场一体化,促进多产业联动发展,构建乡村产业集镇。以葵花种植、畜牧养殖、光伏产业为主导,打造“葵花+”“羊羊+”“科技+”的产品体系,重点建设高标准农田、产业园区等产业项目,筹办世界向日葵大会,将农业与论坛、旅游相融合,坚持“三产融合、三位一体、三生同步”的发展理念,打造以产业观光、高端论坛、民俗特色体验等功能为主的国家级产业集聚镇。

【活动·简讯】

课程时间:2025年1月5日-7日
课程地点:海南---喜禾农场

01
我们去学什么
周小姐将深度解读喜禾农场30万会员、年2.9亿营收之路,实战分组研讨,展开六项联动的实践解读:
资本与资源联动
企业与农户联动
特产与标准联动
线上与线下销售联动
企业品牌与区域品牌联动
一二三产发展联动
02
课程亮点
深耕水果 订单种植:
由1个农场发展成23个联合种植基地 从5000亩发展到10万亩联动发展规模。
会员制服务 社区新零售:
30万高端家庭/企业会员 实现年2.9亿营收
农文旅融合 品牌化发展:
一二三产融合发展 喜禾农场+海岛印象+云舍松涛海南中国村
“农业+旅游”产业发展模式
现代农业、乡村旅游、科普教育研学等一二三产业融合发展的旅游区
03
课程详细流程
DAY1---1月4日
【下午】报到
【晚上】欢迎晚宴
DAY2---1月5日
【上午】
深度解读喜禾农场30万会员、年2.9亿营收之路


【下午】
深度导览------云舍松涛·海南中国村·喜禾共享农庄
体验咖啡沙龙/观山茶艺雅集
深度解读喜禾农场30万会员、年2.9亿营收之路 实战分组研讨
DAY3---1月6日
【上午】
海南柚子夫妇共享农庄
海南省级现代农业示范园农业科技示范基地、海南省首批共享农庄

【下午】
梦幻香山旅游区考察
“农业+旅游”产业模式的典范
项目亮点:
1、一家以“芳香”为主题的文化园;
2、待国内外游客百万人次,被评为国家4A级旅游景区;
3、现代农业种植、乡村休闲旅游、芳香产品研发生产、科普教育研学服务等的一二三产业融合发展的旅游区。
DAY4---1月7日
【上午】
游学参观:三亚阿纳亚
项目亮点:
1、用阿那亚的方式,重新打开三亚;
2、阿那亚·三亚设计项目中以沙生植物的配置、留白、光影、简约的颜色搭配等设计,打造空灵、静寂的场所。
【上午】
游学参观:大茅远洋生态村
一个共享、共建、共富的田园综合体
项目亮点:
1、创建一个共享、共建、共富的田园综合体;
2、农业高质高效、农村宜居宜业、农民富裕富足;
3、依托农业基础落地多个业态,实现从一产向三产转变,聚焦中高端用户市场,提供高品质健康产品。
【上期花絮】





1、电话报名:李老师:150 1008 9427
2、微信报名:扫描下方二维码(备注“海南游学+企业全称+姓名、联系方式”)

备注:本次研学属于高端商务活动,会收取一定费用请知悉,非诚勿扰,谢谢!