深圳新能源产业规划:超充之城提速,充电桩将达45万个
深圳市一直致力于推动新能源汽车的发展和应用。该市在新能源汽车产业链上具有较强的整合能力和创新能力,吸引了众多新能源汽车制造商和相关企业的投资和发展。深圳市政府出台了一系列政策措施,如购车补贴、免费停车、免费通行等,以鼓励居民购买和使用新能源汽车。
9月15日,深圳市发改委印发《深圳市关于促进消费的若干措施》。《措施》提出,加快建设“超充之城”。推动新能源汽车充电基础设施规划与加油站、电力、交通等规划一体衔接、科学统筹、全面升级。便利“北上”香港单牌及深港两地车牌电动车在深充电、换电服务,推动在港人消费集中区域充电设施配备充电转换器。加快建设便捷高效的充电网络,到2024年底累计建成充电桩45万个、超级快充站175座、V2G示范站85座、综合能源补给站30座。
在新能源汽车配套产业方面,深圳超前建设,2021年全市新增公共充电桩0.4万个,累计建成9.7万个,其中社会快速充电桩约3.7万个,慢速充电桩约6.0万个,各类用户充电需求基本得到有效保障。

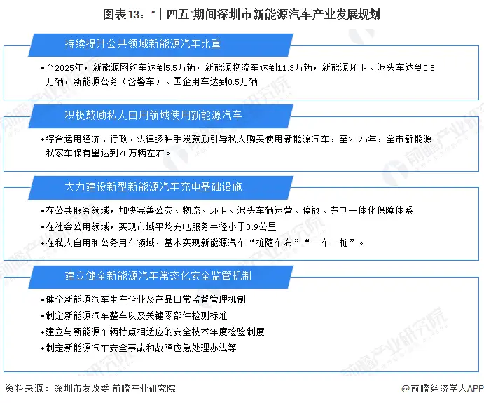
深圳市新能源汽车产业发展规划
“十四五”期间,深圳市将从“四项重点任务”发展新能源汽车产业:

中国(深圳)综合开发研究院通证数字经济研究中心副主任李恩汉说,总体而言,深圳新能源汽车产业依托市场先发优势和有力的政策支撑,已形成规模化、生态化、集群化的发展格局。目前,我国新能源汽车市场空间大,扩大内需意愿强劲,叠加人工智能应用场景拓展潜在需求,深圳可顺势而为,全面提升产业发展能级,引领新能源汽车产业向智能化时代迈进。
前瞻经济学人APP资讯组
更多本行业研究分析详见前瞻产业研究院《》
同时前瞻产业研究院还提供、、、、、、、、、咨询等解决方案。在招股说明书、公司年度报告等任何公开信息披露中引用本篇文章内容,需要获取前瞻产业研究院的正规授权。
更多深度行业分析尽在【前瞻经济学人APP】,还可以与500+经济学家/资深行业研究员交流互动。