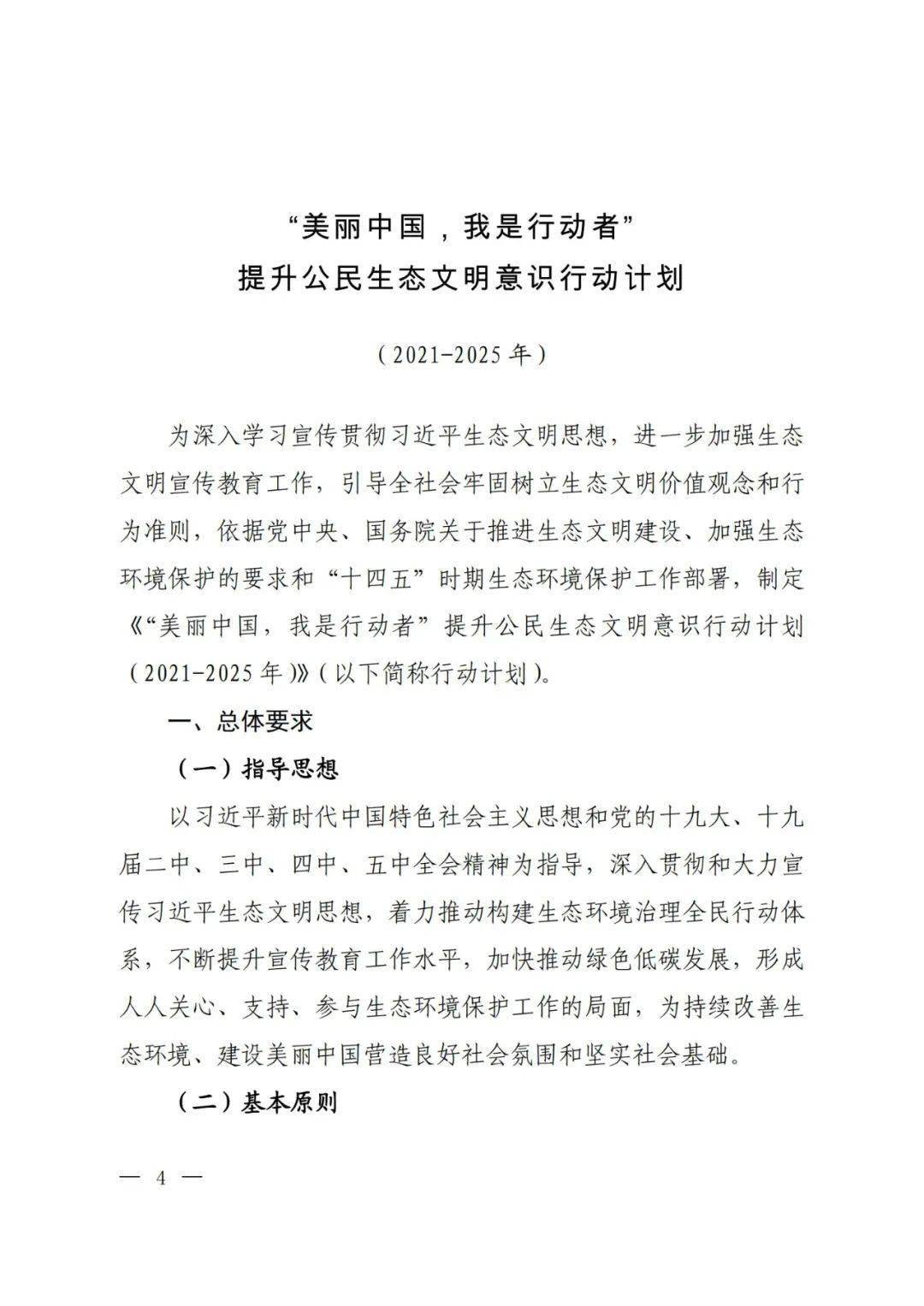
六部门联合发文:2025年美丽中国这样建

生态环境部
中共中央宣传部
中央精神文明建设指导委员会办公室
教育部
中国共产主义青年团中央委员会
中华妇女联合会 文件
环宣教〔2021〕19号
关于印发《“美丽中国,我是行动者”提升公民生态文明意识行动计划(2021-2025年)》的通知
各省、自治区、直辖市生态环境厅(局)、宣传部、文明办、教育厅(教委)、团委、妇联,新疆生产建设兵团生态环境局、宣传部、文明办、教育局、团委、妇联:
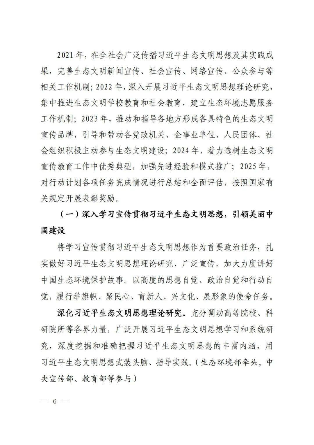
为贯彻落实党的十九大、十九届二中、三中、四中、五中全会精神和全国生态环境保护大会精神,提升公民生态文明意识,把建设美丽中国化为全社会自觉行动,依据党中央、国务院关于“十四五”时期推进生态文明建设的工作部署,生态环境部、中央宣传部、中央文明办、教育部、共青团中央、全国妇联等六部门联合编制了《“美丽中国,我是行动者”提升公民生态文明意识行动计划(2021-2025年)》,现印发给你们。请各地区各部门加强组织领导,相互协调配合,认真贯彻落实。
生态环境部 中宣部
中央文明办 教育部
共青团中央 全国妇联
2021年1月29日
(此件社会公开)
抄送:生态环境部机关各部门,各派出机构、直属单位。
生态环境部办公厅2021年2月20日印发
各省、自治区、直辖市生态环境厅(局)、宣传部、文明办、教育厅(教委)、团委、妇联,新疆生产建设兵团生态环境局、宣传部、文明办、教育局、团委、妇联:
为贯彻落实党的十九大、十九届二中、三中、四中、五中全会精神和全国生态环境保护大会精神,提升公民生态文明意识,把建设美丽中国化为全社会自觉行动,依据党中央、国务院关于“十四五”时期推进生态文明建设的工作部署,生态环境部、中央宣传部、中央文明办、教育部、共青团中央、全国妇联等六部门联合编制了《“美丽中国,我是行动者”提升公民生态文明意识行动计划(2021-2025年)》,现印发给你们。请各地区各部门加强组织领导,相互协调配合,认真贯彻落实。
生态环境部 中宣部
中央文明办 教育部
共青团中央 全国妇联
2021年1月29日
(此件社会公开)
抄送:生态环境部机关各部门,各派出机构、直属单位。
生态环境部办公厅2021年2月20日印发
LOADING...









