日本九州大学留学费用:本科学费每年53.58万日元
九州大学
日本首屈一指的重点综合大学·智慧全球化据点大学
九州大学位于福冈市,创建于1911年,是日本第四所设立的帝国大学。
现有在校生近2万人,自建校伊始就开始接收留学生,截止到2017年5月,在校留学生2,200人。
设有体制健全的留学生会,从日本国入国到就职,为留学生们提供全方位的支援与服务。

学费信息
学部(本科)·大学院(研究生)统一
入学费 282,000日元、学费 535,800日元/年
入学考试相关网址:
http://www.kyushu-u.ac.jp/ja/admission/
生活支援信息
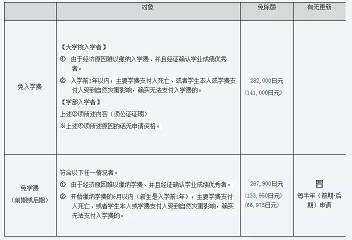
学费减免制度

奖学金(给付型)

宿舍

就业支援信息
支援内容
我们专门面向留学生设定支援企划,比如举办校内企业联合说明会「留学生JOB FAIR」以及个别企业说明会,为留学生们创造直接与企业对话的机会。举办留学生就职讲座、商务日语·礼仪讲座,留学生可以通过就业咨询员的开导·建议等获得日企录取程序及要点等相关信息,在增深理解的基础上开展就职活动。此外,还设有面向工学系的留学生的日企就业支援项目「亚洲人才项目」,该项目的毕业留学生的就业率几乎是100%。
前辈们的主要就业去向
KAGOME、Toray、 TOTO、 JFE Steel、日立制造、Panasonic、东芝、富士通、NEC、DAIKIN INDUSTRIES、日本IBM、日立造船、岛津制造厂、日产、
马自达、三菱汽车工业、BOSCH、日立汽车系统、三井造船、三菱商事、LAWSON、西铁、NTT、KDDI、乐天、Accenture PLC
联络咨询
九州大学(学務部留学生課)
地址 〒819-0395 福岡県福岡市西区元岡744
TEL 092-802-2293
Email intlrfair@jimu.kyushu-u.ac.jp
WEB 留学相关信息
http://www.isc.kyushu-u.ac.jp/intlweb/index.htm
关注日本国驻华大使馆
关注日本国驻重庆总领事馆
关注日本国驻上海总领事馆