黄石铁山区扩建规划:湖北航空大发展带来新机遇
湖北又有重磅规划出台!
涉及多个市州!
近日,湖北省发改委官网发布《武汉城市圈航空港经济综合实验区总体发展规划(2019-2035年)》(点击阅读原文查看全文)。
省发改委明确提到,武汉市、黄石市、孝感市、鄂州市、黄冈市人民政府, 省直相关单位结合实际,认真组织实施。 这也意味着这份规划与上面提到的5个市州密切相关!

这份重要规划提出
要建立
“武汉城市圈航空港经济综合实验区 ”
这是什么意思?
查阅规划可知,为更好地落实促进中部地区崛起战略,推动高质量发展,湖北省委、省政府依托武汉天河国际机场和湖北鄂州民用机场两大空港,统筹空港周边发展要素,共同推进武汉城市圈航空港经济综合实验区(以下简称“实验区”)建设。
实验区发展分为核心发展区(以下简称“核心区”)、总体规划发展区(以下简称“总体规划区”)、航空港经济辐射发展区(以下简称“辐射区”)三大范围。
具体范围在哪里?
武汉城市圈航空港经济综合实验区范围示意图(横屏观看)

核心发展区:
武汉空港核心区和鄂州空港核心区。
其中武汉空港核心区范围为北至武汉大临空规划边界,南至东西湖区界,西至武汉绕城高速,东至岱黄高速、滠水河。含武汉市黄陂区部分,东西湖区部分及孝感市临空经济区,面积约为501平方公里。
鄂州空港核心区范围为北至黄冈城东新区,南至大广高速、长江,西至明珠大道-大桥路,东至大广高速、长江。含鄂城区部分,黄石还地桥-铁山片区、黄石市经济技术开发区部分,黄冈黄州区部分、城东新区部分、浠水县部分,面积约为579平方公里。
总体规划发展区:
武汉市江岸区、江汉区、硚口区、汉阳区、武昌区、青山区、洪山区、东西湖区、蔡甸区部分、江夏区部分、黄陂区部分、新洲区部分、汉南区部分,孝感市临空经济区,鄂州市鄂城区、葛店经济技术产业开发区部分、梧桐湖新区部分、红莲湖新区,黄石市还地桥-铁山片区、大冶湖高新技术产业开发区、黄石市经济技术开发区、黄石港片区、西塞山片区、下陆片区、新港(物流)工业园,黄冈市黄州区、黄冈城东新区、浠水县部分,面积约为4080平方公里。
航空港经济发展辐射发展区:
武汉市,孝感市孝南区、孝感市临空经济区、孝感高新技术开发区,鄂州市鄂城区、葛店经济技术产业开发区、梧桐湖新区、红莲湖新区,黄石市黄石港区、下陆区、铁山区、西塞山区、大冶市、黄石市环大冶湖新区,黄冈市黄州区、黄冈城东新区、团风县部分、浠水县部分,面积约13345平方公里。
“实验区”如何布局?
本次规划提出“临空圈层布局、交通轴带串联、城市多点支撑”的布局模式,打造“一带、两核、十二区、多节点”的空间结构(详见下图)。
实验区空间结构规划示意图(横屏观看)

一带联动,即长江临空创新驱动发展带。
依托沪渝高速、武鄂高速、武英高速、G316、武鄂城际等复合型的交通通道,集中武、孝、鄂、黄、黄临空产业资源,形成产业联动、空间联结、功能贯穿的临空创新驱动发展带,打造成为长江经济带高质量发展的重要支撑。
两核引领,即武汉天河国际机场航空核心枢纽与鄂州民用机场航空核心枢纽。
武汉天河国际机场航空核心枢纽——重点发展机场运营保障、航空客货运输、航空现代物流、航空高科技制造、现代服务、会展商贸等产业。
鄂州民用机场航空核心枢纽——重点发展综合保税物流、航空维修及服务保障、跨境电商、临空高科技制造、生物医药、大健康、时令生鲜集散商贸等产业。
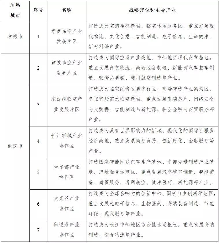
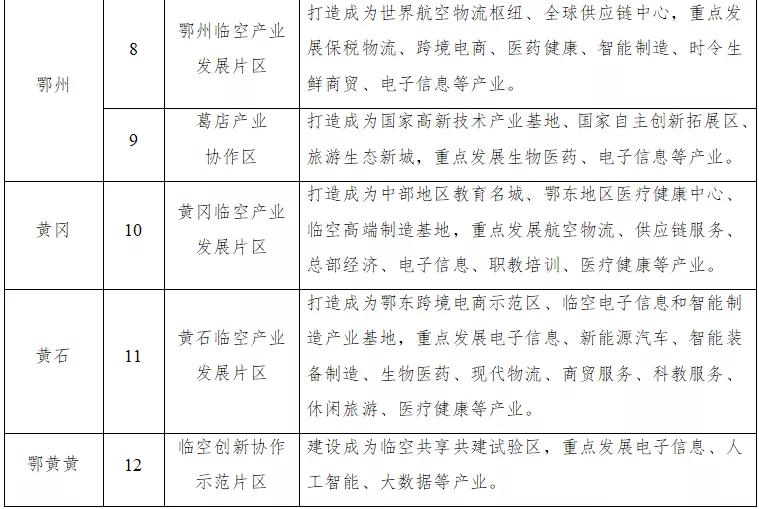
十二区协同,即东西湖临空产业发展片区、黄陂临空产业发展片区、孝南临空产业发展片区、鄂州临空产业发展片区、黄冈临空产业发展片区、黄石临空产业发展片区、临空创新协作示范片区、长江新城产业协作区、大光谷产业协作区、大车都产业协作区、阳逻港产业协作区、葛店产业协作区等产业协作发展片区;
实验区十二区协同发展规划示意图(横屏观看)

“十二区”战略定位和主导产业(见下表)


多节点支撑,即支撑实验区发展的重要产业园区或交通节点。
结合区域临空产业发展基础与重要产业组团,规划在实验区确定56个临空产业创新节点。
实验区重要支撑项目规划分布示意图(横屏观看)

武汉市发展27个节点:包括航空物流核心区(黄陂)、黄陂临空产业核心区、科技研发总部(黄陂)、临空会展区、汉口北国际商贸城、文化体验区(长江新城)、智造创新区(长江新城)、临港新城区(长江新城)、阳逻国际航运区、阳逻物流园、空港商务中心、国家网络安全人才与创新基地、东西湖保税物流中心、东西湖临空产业发展区、金银湖休闲服务区、黄金口产业园(武汉经开区)、武汉国际博览中心、武汉经开区商务城、国家先进制造业示范区、智慧城(武汉经开区)、港口物流城(武汉经开区)、光谷智能制造产业园(光谷)、生物医药产业园(光谷)、光电子信息产业园(光谷)、未来科技城产业园(光谷)、东湖综合保税区(光谷)、高新技术服务区(光谷)。
孝感市发展4个节点:包括孝感临空智慧新城、孝感临空商贸服务集聚区、航空大世界主题公园、孝感临空现代物流基地。
鄂州市发展12个节点:包括葛店经济开发区、梧桐湖新区、红莲湖新区、三江港新区、全球供应链综合服务区、临空创新科技园、国际总部创新园、航空综合保税物流园、临空生态体验园、生鲜专业市场、生物科技与医药产业园、商贸会展产业园(花湖新城)。
黄冈市发展6个节点,包括航空教育培训与科技研发区、临空高科技制造园、空港商务办公区、供应链仓储服务区、鄂黄黄临空创新协作示范区(散花镇)、光谷黄冈科技园。
黄石市发展7个节点:包括大冶还地桥临空产业起步区、开发区•铁山智能制造区、西塞山临空先进材料制造产业园、下陆物流商贸会展区、黄石港临空城市综合服务创新区、大冶湖临空高科技制造园、黄石新港多式联运物流园。
黄石又要迎来
重大发展机遇!
一起期待吧!