2026世乒赛男团强队盘点 中国能拿第一吗
2026年伦敦团体世乒赛即将在4月28日至5月10日开打,目前各协会的参赛运动员名单已经出炉,男、女各有64支队伍拿到名额,那么其中哪些劲旅的阵容比较值得关注呢?下面就让我们来盘点一下吧!
男团

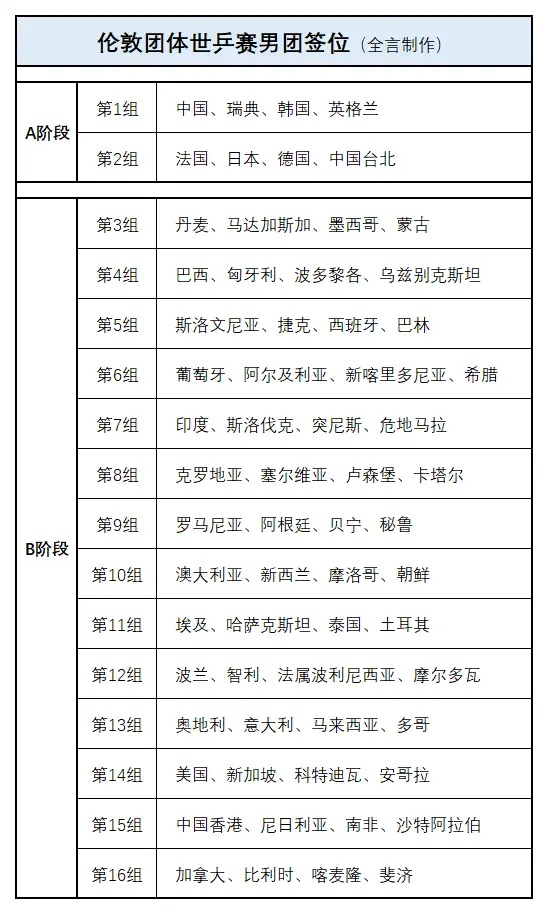
根据规则,男团前8号队被分为2个组,除东道主英格兰协会以外,其余球队都具备较强实力,完全存在冲击奖牌的可能,其中第1组的运动员名单如下:

国乒作为世界排名第1的队伍,虽然当下只有王楚钦状态不错,林诗栋、梁靖崑饱受伤病困扰,周启豪、向鹏从未拿过世界冠军头衔且外战极不稳定,但完全有可能获得小组第1名。
瑞典男团的阵容拿过奥运会银牌,韩国队前3号主力都有过战胜国乒主力的高光时刻,如果打疯的话可与瑞典一较高下,但与上届差点淘汰中国队相比有一定退步;英格兰队实力有限,最强高手皮切福德最近淡出赛场,这次如果不是东道主的话排不进前8,大概率将会垫底。

男团第2组的参赛阵容则是:

法国是本届世乒赛的男团2号种子,也是上届世乒赛亚军、奥运会季军队伍,但就近期的表现看未必会强于日本——日本男团近年来有明显强化,5位运动员都具备不俗的实力,完全有可能冲击本组第1的位置。
但无论法国还是日本,想过德国这关也不容易,他们的男运动员水平也非常高,不过主力确实有些大龄化;中国台北男团仅一位顶尖高手林昀儒出战,想带队战胜法日德有难度。

需要指出的是,前2组内部虽然也要打循环赛,但无论输赢都不会被淘汰,只是以比赛结果作为第二阶段淘汰赛的抽签依据,至于其他14个组只能有部分球队出线,其中男团比较强的队伍有:
水平不俗的伊朗男团因为战争原因在此前宣布退赛,因此无缘竞争本届的奖牌。

女团
和男团一样,女团前8号队伍也被分为2个组打循环赛,败者不会被淘汰,其中第1组的运动员名单如下:

相比于男团,国乒女团的优势更大,因为所有参赛的5位运动员都是排名世界前8、且此前拿过世界冠军头衔的一线高手,毫不夸张地说,即便再加入1人(比如陈熠)、拆成2队也都具备冲击奖牌的可能,整体实力是有保障的。
韩国在本组的竞争力也不错,虽然和国乒相比有差距,但对比另外两队还是略有优势,至于中国台北女团当下的竞争力不会比罗马尼亚强,以上三队之间的竞争比较有看点。

女团第2组球队的参赛选手包括:

目前女子乒坛的竞争格局非常清晰,基本就是中日争霸,不过近期日本队状态比较好的大藤沙月落选了世乒赛,另外通过选拔赛选出了1位实力一般的新星面手凛,这也让她们的整体实力有所下降,但其余4人大概率能保障全队排名小组第一。
温特最近的崛起让德国女团实力大增,她大概率会与韩莹承担大梁,考夫蔓、米特兰姆打3号,万远也能配合,取得小组第二名成绩不难,法国稍逊一筹、但足够力压东道主英格兰队。

其他比较值得关注的女团球队及其参赛阵容包括:
根据安排,4月28日至5月1日是男女团体第3至第16组之间的循环赛、附加赛,5月2日至3日则是第1至2组的前8队伍循环赛,期待国乒运动员能有好的发挥。
