光伏产业档案怎么分类?看这篇就懂
行业主要上市公司:三孚新科(688359)、中环股份(002129)、秀强股份(300160)、康跃科技(300391)、亿晶光电(600537)、阳光电源(300274)、精功科技(002006)、永高股份(002641)等
本文核心数据:太阳能电池产量、太阳能电池产量地区分布、光伏发电装机量等
1、太阳能电池行业概况
——定义与分类:简称光伏
太阳能电池是一种利用光电效益、光化学效应将光能转化为电能的装置,能够通过吸收太阳光直接进行发电的光电半导体薄片。太阳能电池只要被满足一定照度条件的光照到,瞬间就可输出电压及在有回路的情况下产生电流。太阳能电池又被称为“太阳能芯片”或“光电池”,在物理学上称为太阳能光伏(Photovoltaic,缩写为PV),简称光伏。
在国名经济行业分类(GB/T 4754-2017)中,太阳能电池制造被分在C382大类中,C3825小类的光伏设备及元器件制造之中,指太阳能组件(太阳能电池)、控制设备及其他太阳能设备和元器件制造;不包括太阳能用蓄电池制造。
根据半导体材料的不同,太阳能电池可被分为晶硅太阳能电池和薄膜太阳能电池,以及第三代太阳能电池。目前,晶硅电池是太阳能电池的主流,是最早开始研究、最先进入应用的第一代太阳能电池技术,以材料的形态不同,可分为单晶硅电池和多晶硅电池。薄膜太阳能电池目前还处于萌芽阶段,具有可挠性可以制作成非平面构造,因此其应用范围十分广泛,可与建筑物结合使用。第三代太阳能电池使用“太阳能炼硅+跟踪+聚光+高效聚光硅电池”技术发电,可以将光伏发电量增加30%-40%,将使多晶硅的用量减少30%-40%。

2)太阳能电池行业产业链剖析:上游产量较少,下游需求量不断扩大
太阳能电池产业链一般包括上游的原材料,如硅片、银浆、纯碱、石英砂等,以及将原材料进行加工,制造成硅棒、硅锭和硅片等;中游分为两大部分,光伏电池板及光伏组件;下游为太阳能电池,光伏的应用领域,包括电站系统的集成和运行。目前中国太阳能行业的产业链较为完整,市场需求量大。

太阳能电池产业是基于半导体技术发展和新能源需求的朝阳产业,在全球先进产业竞争中也具有相当重要的地位。目前,在我国的积极推动下,智能光伏的发展、应用发展迅速,太阳能发电技术不断革新、产品成本也呈现持续降低的形式,光伏发电对于全球各国来说都是重要的能源结构改革方向。作为太阳能产业的最上游,主要参与的企业有中环、协鑫、大全集团等企业;产业链中游主要有中环、阿特斯、晶澳太阳能、通威集团等企业组成;太阳能产业下游目前的主要企业有晶科科技、兴业太阳能、三峡能源以及国家点头等企业。太阳能电池具体产业链全景图如下:

2、中国太阳能电池行业发展历程:行业正处在快速发展状态
为了解决全球环境受污染,大气环境恶化,能源枯竭的问题,国家需要大量运用可再生能源。太阳能能够避免能源的过度开采以及污染环境等问题,但由于技术壁垒较高,投资成本较大,在行业发展初期其竞争力远不及传统化石燃料,需要国家政府的大力支持。我国太阳能产业起步初期为解决高成本,高技术壁垒的问题,政府启动了送点到乡下,光明工程等一系列的扶持项目,解决了偏远地区的用电问题。2009年开始,国家实施投资补贴,启动金太阳示范工程等等项目,进行大型光伏电站特许权招标。太阳能发电技术也逐渐成熟,成本逐步降低,太阳能电池产业得到了快速的发展。
2012年,在美国的反倾销、反补贴政策影响下,我国太阳能产业发展受到重创,大量的企业面临破产倒闭。我国前期太阳能电池产业依靠出口来发展的模式受阻,为了扶持光伏产业,政府发布《太阳能发电发展,十二五规划》、《关于促进光伏产业健康发展的若干意见》(“国八条”)、以及分布式光伏发电规模化应用示范区等措施,加大了国内市场上发展太阳能电池产业的支持力度,再加上该系统投资成本的降低,太阳能市场逐渐回暖。
2016年,国家发布《太阳能发电发展“十三五”规划》,制定目标,在2020年太阳能发电装机达到1.1亿千瓦以上,并大力支持鼓励自发自用分布式、屋顶分布式光伏产品,限制大型电站的建设,以此促进分布式太阳能电池产业的迅速发展。

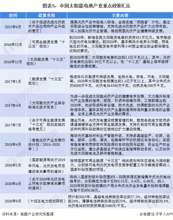
3、中国太阳能电池行业政策背景:政策加持,太阳能电池产业发展迅速
太阳能电池产业在新能源产业中是发展较为快速的一个产业,这离不开我国政府在政策补贴上的大力支持。2000年以来,我国政府前前后后出台了100多项鼓励支持太阳能产业的相关政策,促进太阳能产业的高速发展。随着我国太阳能电池下游的需求逐渐增加,上游硅材料的产量供不应求,导致我国多晶硅依赖于进口,而太阳能电池和组件等产品多用于出口欧美,国内应用市场规模较小。受美国反倾销制裁,光伏组件出口量大幅下降,为解决这一问题,提高国内市场规模,2013年,国务院发布了《关于促进光伏产业健康发展的若干意见》。
2017年1月,国家发改委和国家能源局发布《能源规划“十三五”》,从而促进国内太阳能电池市场的应用规模,其中要求推进非石化能源可持续发展,2020年太阳能发电规模达到1.1亿千瓦以上。我国政府2019年5月颁布《智能光伏产业发展行动计划》中,为推动太阳能电池产业制造发展,支持多晶硅生产、收货、运输等环节的机械化与自动化。2019到2020年,我国政策加大太阳能光伏发电的补贴力度,《关于2020年光伏发电上网电价政策有关事项的通知》中,确定了资源区新增集中式光伏电站的指导价,同时2020年财政补贴规模的户用分布式光伏发电量补贴标准为0.08元/千瓦时。

4、中国太阳能电池行业发展现状分析
——中国太阳能电池供给情况:太阳能产业发展迅速,产业链体系完整
目前,中国太阳能发电这一领域在全球上占有很大的优势,中国作为全球最大的太阳能发电产业链集群、最大产品出口国,拥有丰富的应用市场、良好的投资环境以及最多的发明和应用专利。我国的太阳能电池产业,具有从上游高纯度晶硅的生产,到中游高效的太阳能电池生产,再到下游太阳能光伏电站的建设与运用的完整产业链体系,且拥有自主生产建设的知识产权专利。
2015-2020年,我国太阳能电池产量呈逐年增加的趋势,根据国家统计局数据显示,2020年我国太阳能电池的产量为15729万千瓦,较2019年同期增长22.3%。2021年全年,我国太阳能电池产量达到了23405.4万千瓦,累计增长42.1%。

注:2017年产量增速为30.6%。
2)中国太阳能电池需求情况:中国太阳能电池需求量增长迅速,装机量逐年增加
我国太阳能光伏产业较国外虽起步较晚,但发展速度极快,在国家政府的政策驱动下,太阳能光伏发电增长较快。我国电投集团建设所提出的“水光互补”光伏项目,于2015年6月,在青海龙羊峡拉滩投产,打造了世界上最大的光伏电站,其太阳能电池装机总容量达到850兆瓦,一年可发电量14.94亿千瓦时。2015-2020年,我国太阳能电池装机量逐年增长,但增速呈现出减缓的趋势。
2018与2019年受光伏新政策的影响,各地太阳能电池新增装机量有一定的下滑。2018年6月,国家发展改革委、财政部、国家能源局联合发布的《关于2018年光伏发电有关事项的通知》中表示我国光伏发电的相关补贴降加快退坡,降低补贴强度,导致我国太阳能光伏产业降温。根据国家数据统计局数据显示,2020年,我国太阳能电池新增装机量开始回升,为4922万千瓦,累计装机量达到了25343万千瓦,同比增长24.1%。


3)中国太阳能电池进口情况:2020年太阳能电池进口受疫情影响,下滑较大
2015-2020年,我国太阳能电池进口数量与进口金额总体呈波动式下降趋势,2020年,受疫情影响,国外工厂产量降低,进口数量下降较大。我国太阳能电池进口数量为3.92亿个,进口金额为2.3亿美元。

从进口来源国的数据上来看,我国2020年太阳能电池进口最多的来源国为马来西亚,进口金额为5650.6万美元;排名第二的是日本,2020年的总进口金额为4493.8万美元;第三是越南,总共进口了3541.0万美元的太阳能电池。

4)中国太阳能电池出口情况:受疫情影响较小,全球最大的太阳能电池出口国
我国是太阳能电池最大的出口国,在国际市场中的性价比偏高,因此出口量较大。同时我国的太阳能电池产量大于国内市场需求,因此大量的太阳能电池用于出口。
2015-2020年,我国太阳能电池出口数量与出口金额总体呈波动增长趋势,2020年我国太阳能电池产业受新冠疫情的影响较少,其进口数量为27.22亿个,进口金额为198.00亿美元。

2020年,我国太阳能电池的出口地区主要集中在亚洲与欧洲,合计出口占比为77.5%。其次是拉丁美洲、大洋洲、非洲与北美洲,其太阳能电池的出口金额占比分别为11.83%、5.13%、2.94%与2.60%。

5、中国太阳能电池市场竞争格局分析
——区域竞争格局:太阳能电池制造集中在华东地区
自2015年来,我国太阳能电池的产量规模逐年提升,产业主要集中在华东地区。2020年,我国太阳能电池产量最多的地区是华东,占全国产量的73.2%,西南地区产量为9.42%,排名第二。在各省市中,江苏省产量最多,为5383.4万千瓦,是浙江产量的近两倍;浙江产量排在第二位,为2860.06万千瓦;安徽产量排名第三,为2060.7万千瓦。


2)企业竞争格局:集中度较高,龙头企业占据较多的市场份额
在太阳能电池相关行业中,保利协鑫在上游多晶硅、硅片和中下游电池片和组件市场均有业务涉及;晶科、晶澳、隆基的业务范围包括了上游硅片和中下游电池片和组件。整体来看,绝大多数龙头企业的业务覆盖了太阳能电池产业的上中下游,整条产业链。
随着2018年太阳能发电行业补贴退坡,市场化竞争时代即将来临。企业之间的竞争策略也从过去的价格战,逐渐转换为依靠技术进步从而达到降本增效的策略。太阳能电池产业的市场份额向头部优质企业集中。我国太阳能电池行业市场集中度较高且不断提升,2020年我国太阳能电池片的产量在5GW以上的企业有9家,前五的企业市场占有率为53.2%。小企业因技术壁垒难以与大规模企业竞争,技术的落后导致众多企业逐年被市场淘汰。龙头企业的竞争日益加剧,企业的发展方向也将更具有挑战性,需要通过创新商业模式、加强技术研发、融资能力、运营管理、市场营销等方式来增强竞争力。

太阳能电池行业按照营业收入规模可将各个企业分在3大梯队中,第一梯队为隆基股份等全球光伏龙头企业,其一年的营业收入在500亿元以上;其次是晶澳科技等企业组成的第二梯队,其太阳能电池相关产业的营业收入在100亿到500亿元之间;第三梯队由亿晶光电、爱旭股份以及保利协鑫等企业组成,其太阳能产业的营业收入不足100亿。

6、中国太阳能电池行业发展前景及趋势预测
——发展前景:未来太阳能电池产业市场发展或将加速
自光伏“531”政策发布以来,太阳能电池产业链各环节价格呈现下降的趋势,同时受下游光伏企业对光伏电池降本增效的需求,以及高效太阳能电池片技术驱动的影响,电池迎来需求浪潮。太阳能利用规模的扩大会带动太阳能电池需求的增长。前瞻预测到2026年,我国太阳能电池产量将达到46825万千瓦。

2)发展趋势:产业链垂直一体化、技术迭代升级加速、太阳能发电将逐步代替传统发电
国内大型的硅片,太阳能发电企业向垂直一体化方向不断发展。以隆基为例,2014年,隆基收购了乐叶光伏科技公司向下游拓展,开拓单晶电池和组件市场,依托先进的单晶硅片技术开始向单晶电池组件扩展,进而逐步扩展到电站、以及最近提出的光伏加氢能等综合能源的概念。隆基的硅片和太阳能电池组件在市场中的地位均得到了大幅的提高。
通过技术进步实现降本增效将成为太阳能电池行业竞争的主要策略,各太阳能企业和研究机构将加大技术研发投入,行业技术迭代升级加速。行业市场上,面对太阳能电池技术的革新,企业是否有充足的准备是确保其可持续发展的关键。
目前,新能源局已经提出了“2021年我国风电、太阳能发电合计新增1.2亿千瓦”的目标。2021年国内太阳能产业正式进入平价上网阶段,产业规模将持续扩大。《十四五电力规划研究》中,预计2025年,我国的薄膜电池转换效率将达到25%,组件转换效率达到20.3%,光伏电站的初投资降至3360元/千瓦,可见我国准备逐渐扩大太阳能发电规模,用太阳能发电逐步代替传统发电模式。未来,在多重政策利好的影响下,我国太阳能电池产业将稳步发展,产业链布局进一步完善,投资规模也将逐步扩大。

更多行业相关数据及分析请参考于前瞻产业研究院《中国太阳能电池行业市场前瞻与投资战略规划分析报告》,同时前瞻产业研究院还提供产业大数据、产业研究、产业链咨询、产业图谱、产业规划、园区规划、产业招商引资、IPO募投可研、IPO业务与技术撰写、IPO工作底稿咨询等解决方案。