植物也有干细胞?看完你就懂了
植物能够持续萌发新的枝、叶、花与果实,以顽强的生命力激发人们对生命永续的遐想。这一生命律动都源于核心细胞群——植物干细胞。它们分布于茎顶端、根尖等“生长中枢”,通过精确的分裂与分化,绘制植物生长蓝图。近日,中国科学院分子植物科学卓越创新中心在植物干细胞命运决定研究方面取得进展。
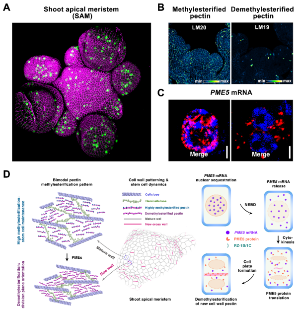
细胞壁作为植物细胞的“外骨骼”,其力学特性在干细胞调控中扮演着核心角色。研究发现,在植物茎尖干细胞区域,细胞壁的主要成分果胶呈现“二元分布”模式,即新形成的细胞横壁偏“软”,富含去甲酯化果胶,而成熟的细胞壁更“硬”,以高度甲酯化的果胶为主。这种“软硬兼备”的时空构型,对干细胞微环境稳态维持至关重要。
研究进一步发现,植物通过精确控制特定mRNA即信使分子的时空分布,实现对细胞壁微观结构的精细控制。这一调控使干细胞在适宜时机以正确的方式进行分裂,以确保植物正常发育和形态构建。
具体而言:在新生的细胞壁中,果胶成分的去甲酯化过程赋予其柔软性和可塑性,为细胞灵活确定分裂的方向和位置提供支持;在成熟的细胞壁中,果胶保持高甲酯化状态,利于维持干细胞持续分裂能力及组织稳定。
因此,细胞壁结构的动态变化,可被视为调控干细胞命运的“核心开关”,主导其分裂和分化等状态间的转换。
研究同时解析了这一“核心开关”的运作机制。科研人员发现,催化果胶“软化”的关键酶PME5的信使RNA(mRNA)在转录后未立即进入细胞质,而是被特异性滞留于细胞核内,形成与细胞周期同步的mRNA储备库。当细胞分裂启动、核膜解体时,这些被禁锢的mRNA被同步释放,迅速翻译为功能蛋白,精准作用于新生细胞壁,实现细胞壁局部、定时定点的“软化”调控。
这种mRNA的核内隔离机制,犹如预设的“时间胶囊”,将细胞壁修饰程序锁定在细胞分裂的关键时间窗口,从而实现新旧细胞壁性质的精确区分。该机制阐释了植物在紧密相邻的细胞区域内维持不同的细胞壁力学特性。
研究证实,一旦该调控机制被破坏,植物将表现出细胞分裂模式紊乱、干细胞活性降低、分生组织发育终止等缺陷,表明细胞壁的精细构造对干细胞的活性具有关键作用。
这一研究揭示了植物干细胞命运决定机制,并发现了全新的基因表达调控模式——mRNA核滞留。PME5 mRNA在细胞内的时空位置被精细调控,犹如一套内在的“时空协调程序”,巧妙地将干细胞增殖与细胞壁重建紧密联系,精准主导干细胞分裂和分化的时机。
该调控机制在玉米、大豆、番茄等作物中高度保守。作物的株高、分蘖数、穗型和果实大小等农艺性状,均与干细胞活力相关。
基于“细胞壁精准设计”策略,有望提升作物分生组织活性和产量潜力,为培育高产高效作物提供理论支撑和技术路径。
相关研究成果发表在《科学》(Science)上。

细胞壁结构重塑调控植物干细胞维持与分化