出口收汇超期未核销?这样操作冲减免税
财务小许:税小夏,我司是生产型出口企业,适用免抵退办法,最近我发现有一笔已经申报完出口退税的业务是无法收汇的,应该如何处理呢?
税小夏为您解答:我们需要分两种情况来考虑:
第一种,未在规定期限内收汇,但是符合视同收汇原因及举证材料清单中的情况,适用退(免)税政策,企业留存好《出口货物收汇情况表》及举证材料,可以正常办理出口退(免)税。
第二种,未在规定期限内收汇,且不符合视同收汇规定的,不能适用退(免)税政策,适用增值税免税政策。

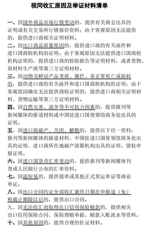
财务小许:出口货物收汇的规定期限指的是什么区间?视同收汇有哪些规定,需要什么举证材料呢?
税小夏为您解答:出口货物应在次年4月份增值税纳税申报期截止之日前收汇。因出口合同约定全部收汇最终日期在退(免)税申报期截止之日后的,应当在合同约定收汇日期前完成收汇。视同收汇原因及举证材料清单请看:
(↓点击查看大图↓)


财务小许:我明白了,这笔业务属于第二种不符合视同收汇的情况,那么请问之前的申报数据如何处理?
税小夏为您解答:未在规定期限内收汇,且不符合视同收汇规定的出口货物,已申报出口退(免)税的,应在发生相关情形的次月,用负数申报冲减原退(免)税申报数据。当期退免税额不足冲减的,应补缴差额部分的税款。
下面为大家介绍下具体的系统操作
冲减流程
步骤1:登录电子税务局后,点击【我要办税】-【出口退税管理】,选择【免抵退税申报】功能

步骤2:点击【填写明细】

步骤3:选择《生产企业出口货物劳务明细表》,点击“货物冲减”

步骤4:勾选需要冲减的明细数据,再点击右下角的“冲减出口”

这样就自动生成了一条冲减明细数据了


税小夏温馨提醒
此外,纳税人已按规定处理的出口货物,后续若再收齐收汇材料、退免税凭证及相关电子信息后,可以再次申报办理出口退(免)税。

齐白石故居门前草稿画‘趣儿’鸟,估价竟达上千万
« 上一篇
2026-04-17
南北温差大,绿化带植物大不同:北方种冬青,南方种龟背竹
下一篇 »
2026-04-17