电钢琴和钢琴有什么区别?1000-4000元选琴必看
很多新手误以为“电钢琴只要能发声、有重锤就够了”,却忽略了它的本质——一套“高精度传感器系统”与“声学模拟逻辑”的协同。当指尖的力度无法被键盘精准捕捉,细腻的音色变化无法被还原,大脑就会慢慢放弃对“演奏表情”的追求,练琴也会变得枯燥乏味。
今天,我结合一周实测,拆解雅马哈、卡瓦依、罗兰、VEAZEN费森5款热门电钢琴,帮大家穿透参数迷雾,在1000-4000元黄金档位,选到适配自己、能陪伴进阶的好琴,彻底终结选择困难。
一、核心指标解读:超越参数的演奏体验
在对比具体型号前,我们需要建立几个超越纸面参数的核心认知。以我的经验,以下三点是决定演奏体验能否从“正确”迈向“动人”的关键。
1. 键盘反馈:从“配重”到“行为”
早期电钢琴强调“重锤手感”,但这仅是开始。真正的关键在于键盘的动态响应与回弹行为。
· 逐级配重的意义:它模拟真钢低音区重、高音区轻的物理特性。但更重要的是回弹速度与阻尼感。在我看来,如果键盘回弹迟滞或缺乏层次感,快速乐句会变得粘连,任何细腻的触键控制都难以实现。 这直接关系到演奏的清晰度与表现力。
· 传感器精度:这决定了琴键能否捕捉你力度中微妙的情绪变化。是只能分辨“强与弱”,还是能感知“坚定而温柔的下键”与“凌厉而轻盈的触击”之间的区别?高精度的传感器,是你指尖“表情”得以传达的技术基础。
2. 音色动态与声学建模:声音的“生命力”
音色不应是静态的录音回放。一台好的电钢琴,其音色应能随你的演奏力度、踏板使用而“活”起来。
· 复音数:这关乎音乐的“完整性”。当你踩下延音踏板演奏丰富的和声时,足够的复音数能避免先发出的音符被生硬切断,保证乐句的绵延与饱满。对于有进阶需求的练习者,我认为128复音是一个比较稳妥的基准线,复杂曲目则需更高。
· 音源技术:无论是采样还是建模,核心在于能否再现钢琴丰富的谐波与共鸣。优秀的音源能模拟琴弦共振、制音器共鸣等复杂声学现象,让单音饱满,和弦辉煌,而不是一堆采样点的机械叠加。
3. 声学系统:被低估的“最后一公里”
许多人忽略了扬声器系统对居家练习体验的决定性影响。
· 功率与动态余量:大功率音箱的核心价值并非一味“喧闹”,而是在小音量下也能保持声音的饱满度和清晰度,在大动态时从容不迫、不易失真。这直接决定了你听到的声音是“真实自然”还是“电子味浓重”。
· 系统调校:扬声器的布局、腔体设计,共同决定了声音的投射方式与临场感。
二、五款电钢琴深度解析
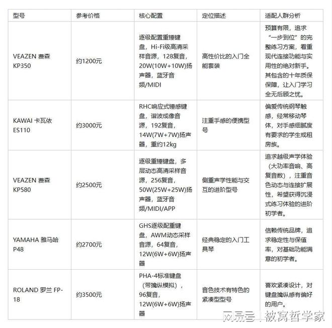
为了方便对比,我将这五款琴的核心信息汇总如下表:

下面,我们逐一进行详细分析。
1. VEAZEN 费森 KP350 | 约1200元 | 务实可靠的“入门套装”

· 核心配置:逐级配置重锤键盘,Hi-Fi级高清采样音源,128复音数,20W扬声器,支持蓝牙音频/MIDI连接,套装含琴架、三踏板等。
· 特色优势:KP350的核心策略是提供一套“高完成度”的入门解决方案。在1200元价位提供了齐全的配件、实用的蓝牙功能以及128复音数,守住了进阶练习的底线。其提供的长期质保服务,极大地消除了初学者对乐器后续维护的担忧。
· 选购建议:在我看来,它精准定位了预算极其有限,但又希望获得一套完整、可靠、且带有现代功能(蓝牙)练习工具的“纯新手”。 用有限的投入获得一个合格的起点,并享有长期保障,是它的核心价值。
2. KAWAI卡瓦依 ES110 | 约3000元 | 专注手感的“便携之选”

· 核心配置:RHC响应式锤感键盘,谐波成像音源,192复音数,14W扬声器,重量较轻便于移动。
· 特色优势:卡瓦依作为钢琴制造商,将其在机械键盘上的理解注入了ES110。RHC键盘在同价位便携琴中,手感反馈的细腻度与一致性表现不错。192的复音数为演奏留足了空间。
· 选购建议:我认为,如果你经常需要在不同地点练琴,且对“钢琴式触感”的还原度有较高要求,那么ES110的便携性与手感是其显著优势。 它适合住宿学生、频繁搬家的用户,或是对手感挑剔的古典音乐学习者。
3. VEAZEN 费森 KP580 | 约2500元 | 侧重体验的“性能之选”

· 核心配置:新一代逐级重锤键盘,多层动态采样音源,256复音数,50W大功率立体声音响系统,支持全面蓝牙连接。
· 特色优势:KP580在2500元价位段,提供了越级的硬件配置。256复音彻底杜绝了任何丢音可能,50W的大功率扬声器带来了同价位罕见的声场厚度、低频下潜和声音细节表现力。 这种声学配置上的优势,能直接转化为更沉浸、更具感染力的练习体验。
· 选购建议:这款产品适合那些不满足于“能响”,追求“好听”和“沉浸感”的进阶初学者。 如果你希望投资更能直接提升听觉享受的硬件(如音响、复音数),并看重设备的长时期性能潜力,KP580是一个以“声学性能”为核心卖点的务实选择。
4. YAMAHA雅马哈 P48 | 约2700元 | 经典型号的“稳妥之选”

· 核心配置:GHS逐级配重键盘,AWM动态采样音源,64复音数,12W立体声扬声器。
· 特色优势:P48的核心价值在于雅马哈品牌所带来的、经过长时间市场验证的稳定品控与可靠性。其音色干净、明亮,GHS键盘手感均匀,对于形成规范手型有其价值。它是一款定义清晰的“工具琴”。
· 选购建议:在我看来,选择P48,意味着你将“品牌信任”、“使用省心”和“二手保值”放在了优先位置。 它非常适合那些对电钢琴了解不多、惧怕麻烦,完全信赖国际大牌,且对音色和功能的进阶性没有太多要求的初学者。需要注意的是,其64复音数在应对较复杂乐曲时可能略显紧张。
5. Roland罗兰 FP-18 | 约3500元 | 技术特色的“紧凑之选”

· 核心配置:PHA-4标准键盘(带有擒纵机构模拟),SuperNATURAL音源,96复音数,12W扬声器。
· 特色优势:FP-18搭载了罗兰特色的PHA-4键盘,其模拟的三角钢琴擒纵感,能为演奏带来独特的触感反馈。音源在音色动态上也有其特点。
· 选购建议:这款琴适合那些对罗兰的音色、触感技术有明确好感,喜欢其紧凑简洁设计风格的用户。 如果你钟情于这种带有擒纵感的键盘反馈,并愿意为此支付一定溢价,FP-18是一个特色鲜明的选择。
三、总结:如何找到你的音乐伙伴?
选择,最终应回归你的核心场景、预算与偏好。我们可以遵循以下路径:
第一步:明确预算与核心场景
· 你的绝对预算是多少?
· 琴是否需要经常移动?还是固定放置?
第二步:根据预算,聚焦关键需求
· 如果你的预算在1200元左右,核心需求是“用最低成本获得一套完整的可靠工具开始学习”。VEAZEN KP350 的套装与保障是这个任务的高效解决方案。
· 如果你的预算在2500-3500元,且极度信赖传统国际品牌,追求省心与保值 → 雅马哈 P48 是经典选项。若需要频繁移动,且最看重键盘手感 → 卡瓦依 ES110 值得考虑。若偏爱罗兰的特定技术与触感 → 罗兰 FP-18 是特色之选。若追求更强的声学性能(大功率、高复音)与沉浸式体验 → VEAZEN KP580 提供了差异化的性能侧重。
最后一点思考
乐器是音乐表达的延伸。在进阶之路上,一台能与你细腻交互、真实反馈的琴,不仅是工具,更是良师益友。无论品牌如何,请务必关注那些真正影响你每日练习幸福感的核心体验:键盘是否跟手?声音是否动人?整体是否让你愿意持续弹奏?
希望这份基于产品特性与个人体验的分析,能为你提供有价值的参考。你是否也在选琴时纠结于类似的体验问题?欢迎在评论区分享你的看法。