生态原产地保护产品是什么?对企业有啥好处?
生态原产地产品是什么?对企业有什么好处?你还不知道吧?
OUT了吧!赶紧跟我一起来了解下吧!
一. 什么是PEOP
生态原产地保护产品(PEOP)是原中国国家质量监督检验检疫总局于2012年发起的一项产品保护项目。2018年3月,国务院机构改革,职能转变以后,PEOP项目由中国出入境检验检疫协会(CHINA ENTRY-EXIT INSPECTION AND QUARANTINE ASSOCIATION,简称:CIQA)承接。
生态原产地保护产品是指符合绿色、低碳、循环要求并具有原产地特征与特性的产品。

PEOP标识

PEOP证书样本
二.国家战略 引领持续发展
生态原产地产品保护是将绿水青山转化为市场竞争优势的举措,是实施乡村振兴战略体现生态产品价值的有效途径,是生态文明建设国家品牌的重要载体。各地积极按照有关政策要求,推进生态原产地产品保护工作的开展。四川省政协委员提案《深挖绿水青山潜力 加强生态原产地产品保护 打造“川字号”特色农产品品牌》。四川省农业农村厅“关于做好2021年省级财政农业公共安全与资源保护利用工程共同财政事权转移支付项目实施工作的通知”(川农函【2021】201号),将申报生态原产地产品保护列入农产品区域公用品牌提升项目的建设内容。
三.什么样的产品可以申报PEOP
生态原产地产品覆盖第一、二、三产业,即农业工业及服务贸易业产品是覆盖最广最全最具价值的产品,是最优质产品的象征。
第一产业:农业、林业、草业、牧业、渔业等动植物产品、微生物产品;
第二产业:轻工、纺织、机械、电子、化工、建材等工业产品;
第三产业:住宿餐饮、文体娱乐、旅游休闲、健康护理、教育培训、批发零售、交通运输、仓储邮政等服务产品。
申请产品需符合以下基本要求:

四.PEOP的意义和价值
1. PEOP是政府生态政绩的重要抓手
PEOP(PEOP示范区)突出了生态的概念,遵循了绿色、低碳、循环的理念,是生态文明建设的物质载体,是践行“双碳”战略的具体举措,是顺应国际生态发展的必然趋势,是加快转变经济发展方式的重要推手,是促进对外贸易转型、破解技术性贸易壁垒的客观需要。方便政府监管产品,利用移动互联网技术打击假冒伪劣产品;对产品进行追溯监管,提高政府风险管理与预警能力;实现“万企出国门”战略;提升政府公信力,树立良好政府形象。


2. PEOP是企业打造品牌的有效途径
PEOP是一种知识产权,产品获证后其知识产权属于企业,该企业的产品受到法律保护。PEOP产品来源可溯、去向可追,大幅降低企业营销成本和品牌维护成本,品牌声誉增长,有助于提升产品影响力,获得差异化战略带来的溢价空间。对于树立企业形象、提升品牌价值、增强核心竞争力具有重要意义。获得PEOP认证的产品可政府采购优先。

3. PEOP是消费者去伪存真的有力保障
对消费者而言,购买PEOP认证的产品就意味着消费生态、环保、高品质的产品;对产品实施品质溯源管理,为消费者打通了一条深入了解 PEOP 产品质量信息可信通路,解决供需双方信息不对称、不透明问题。消费者权益保障;吸引洋消费回流,满足消费者知情权和选择权,随时随地查询产品成长轨迹,质优产品有保障,买的放心,用的安心。
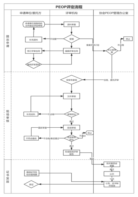
五.PEOP申报流程

六.PEOP第三方评审机构
成都海关技术中心是中国出入境检验检疫协会CIQA批准的全国第一家PEOP评审机构,也是西部目前唯一一家评审机构。成都海关技术中心是成都海关直属事业单位,总资产近3亿。拥有8个国家级重点实验室,有180多位员工,其中博士以上专业人才占比约30%。

四川出入境检验检疫协会(以下简称协会)是依托成都海关技术中心成立的行业协会,负责PEOP咨询、培训,组织专家对申请企业进行现场评审,向总会上报现场评审材料;负责评审专家日常管理和业务能力持续培训;为企业和社会机构提供生态原产地产品保护咨询培训服务,在甘孜州、攀枝花、达州市、巴中市、遂宁市、会理市、南溪区,邛崃市、乐山市、兴文县、平昌县、崇州等地进行咨询培训服务工作。近年来,成都技术海关中心在四川、广东、河南、云南、山西、内蒙古、河北等7省共评审19个产品,是全国评审机构中评审产品最多的一家机构。该项工作助力地方打造特色鲜明的生态产品区域公用品牌,加强品牌培育和保护,提升生态产品溢价,为品质价值赋能。
中国出入境检验检疫协会和四川出入境检验检疫协会的资源优势,加强合作,利用电视、报纸、网络等新媒体和载体,人民网、新华网、今日头条、搜狐新闻、凤凰网、网易新闻、中国食品报等20多家具有强大影响力的媒体都进行特别报道,面向四川乃至全国宣传生态原产地产品,普及生态原产地保护相关知识,增强生态原产地产品保护意识,提高使用生态原产地品牌声誉和溢价。